eden-architect
![]()
Eden* Architect 致力于提供企业开发的一站式解决方案。此项目包含开发分布式应用服务的必需组件,您只需要添加一些注解和少量配置,就可以将 Spring Boot 应用接入微服务解决方案,通过中间件来迅速搭建分布式应用系统。
功能特性
- 依赖管理和插件封装:统一管理依赖版本,解决依赖冲突问题,并提供常用插件的封装,让开发者减少在构建工具所消耗的时间。
- 常用组件集成与封装:在 Spring 官方的基础上扩展,提供
XxlJob、CAT、Netty、Arthas等组件的集成。 - 组件适配及扩展点:针对现有主流技术点进行高级抽象,提供
消息队列、缓存、短信平台、邮件、Excel等组件的动态适配。 - 通用场景解决方案:提供
多级缓存、分布式锁、分布式唯一 ID、幂等性处理、业务流程编排、最终一致性、全链路标记等解决方案工具。
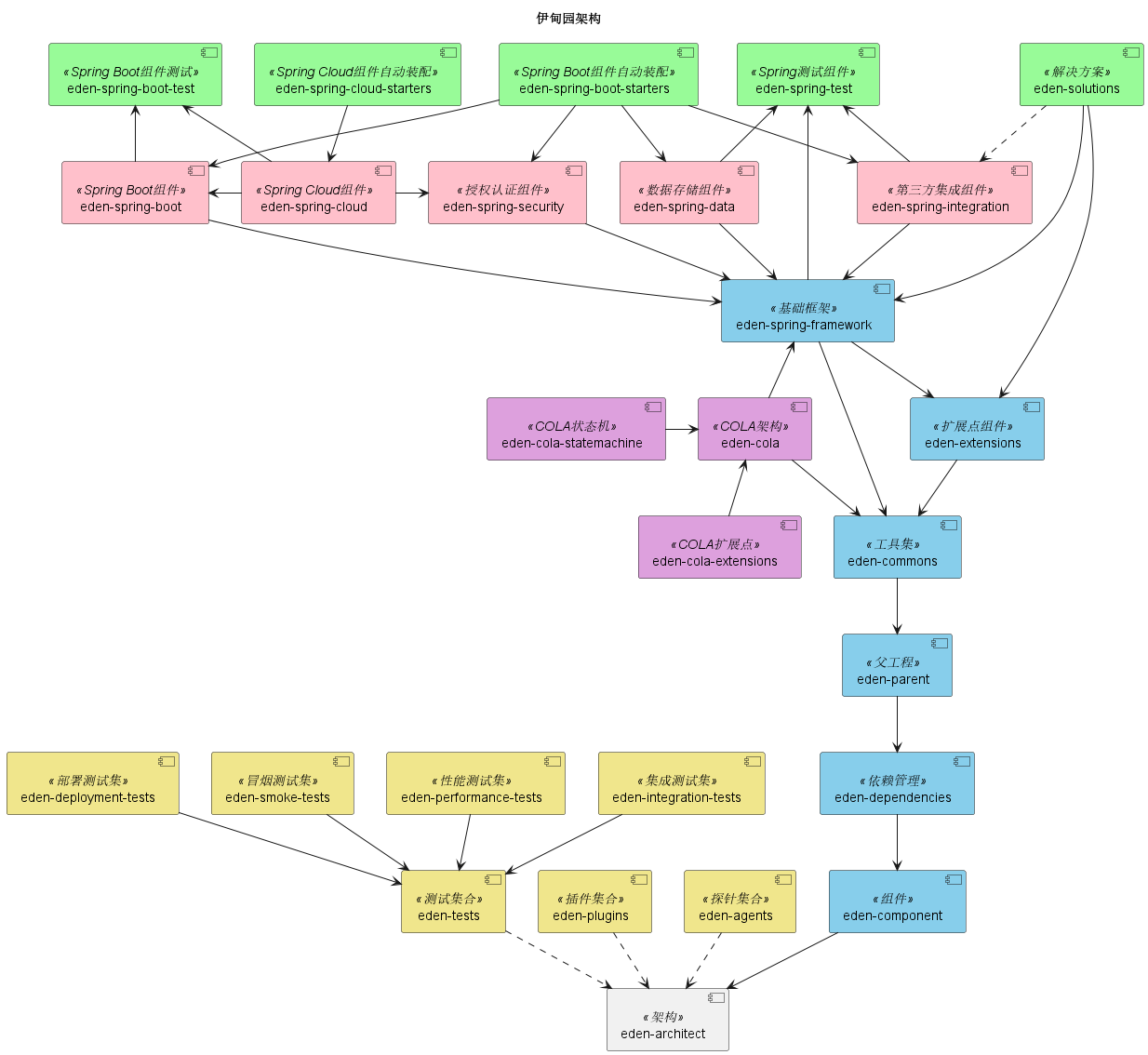
组件构成

- eden-dependencies: 依赖管理组件,管理全局依赖的版本。
- eden-parent: 构建管理组件,封装常用插件,提供开箱即用的配置。
- eden-commons: 基础工具组件,基于
Apache Commons、Google Guava扩展。 - eden-extensions: 扩展点组件,参考
Dubbo扩展点改造,轻量级实现组件的扩展。 - eden-cola:
COLA组件,在COLA原生的基础上优化,完善了DDD领域模型、轻量级状态机、业务扩展点等组件。 - eden-solutions: 解决方案工具集,提供
多级缓存、分布式锁、分布式唯一 ID、数据去重、事件审计等场景的设计与实现。 - eden-spring-framework: 基础框架组件,支持自定义错误码、异常解析器。
- eden-spring-data: 数据存储组件,扩展了
Mybatis、Redis、Flyway、Liquibase等组件。 - eden-spring-security: 授权认证组件,扩展了
Spring Security OAuth2、Jwt、Shiro等组件。 - eden-spring-integration: 第三方集成组件,扩展了
RocketMQ、Kafka、Netty、XxlJob等组件。 - eden-spring-boot:
Spring Boot组件,根据实际的使用场景进行扩展。 - eden-spring-boot-starters:
Spring Boot组件自动装配,对官方原生组件无感知增强,并扩充未集成的组件。 - eden-spring-boot-test:
Spring Boot组件测试,对官方原生组件进行扩展。 - eden-spring-cloud:
Spring Cloud组件,扩展了Nacos、Sentinel、Zookeeper等组件。 - eden-spring-cloud-starters:
Spring Cloud组件自动装配,基于Spring Cloud Starters扩展。 - eden-spring-test:
Spring测试组件,扩展了TestContainer测试容器和嵌入式的中间件,单元测试。
如何构建
由于 Spring Boot 2.4.x 和 Spring Boot 3.0.x 在架构层面有很大的变更,因此我们采取跟 Spring Boot 版本号一致的分支:
- 2.4.x 分支适用于
Spring Boot 2.4.x,最低支持 JDK 1.8。 - 2.7.x 分支适用于
Spring Boot 2.7.x,最低支持 JDK 11。 - 3.0.x 分支适用于
Spring Boot 3.0.x,最低支持 JDK 17。
本项目默认使用 Maven 来构建,最快的使用方式是 git clone 到本地,然后执行以下命令:
./mvnw install -T 4C
执行完毕后,项目将被安装到本地 Maven 仓库。
如何使用
首先,在您的项目 pom.xml 的 parent 节点引用 eden-parent 父工程。
<parent>
<groupId>io.github.shiyindaxiaojie</groupId>
<artifactId>eden-parent</artifactId>
<version>0.0.1-SNAPSHOT</version>
<relativePath/>
</parent>
然后,从 eden-spring-boot-starters 或者 eden-spring-cloud-starters 搜索您需要集成的组件。例如,集成
CAT,您可以在 dependencies 节点中添加以下内容:
<dependencies>
<dependency>
<groupId>io.github.shiyindaxiaojie</groupId>
<artifactId>eden-cat-spring-boot-starter</artifactId>
</dependency>
</dependencies>
为了减少不必要的依赖冲突,上述配置并没有指定具体的版本号,这个是因为
eden-parent父工程默认导入了常用组件的依赖定义,大多数情况下不需要填写版本号,如果您不确定哪些组件是否需要填写版本号,可以查看下eden-dependencies组件。
在您的项目配置文件如 application.yml ,开启相关配置,大多数组件以 xxx.enabled 属性项作为开关。
cat:
enabled: true # 默认关闭,请按需开启
trace-mode: true # 开启访问观测
support-out-trace-id: false # 允许异构子系统间透传链路 ID
home: /tmp
servers: localhost # CAT 地址
tcp-port: 2280
http-port: 8080
启动您的项目,简单发起 HTTP 请求和 RPC 调用,您会发现,我们已经自动帮您完成了 CAT 的埋点。

代码演示
为了演示如何使用,我们提供了 3 种不同架构风格的样例
- 面向领域模型的 COLA 架构,代码实例可以查看 eden-demo-cola
- 面向数据模型的 分层架构,代码实例请查看 eden-demo-layer
- 面向单机模型的 MVC 架构,代码实例可以查看 eden-demo-mvc
版本规范
项目的版本号格式为 x.y.z 的形式,其中 x 的数值类型为数字,从 0 开始取值,且不限于 0~9 这个范围。项目处于孵化器阶段时,第一位版本号固定使用
0,即版本号为 0.x.x 的格式。
- 孵化版本:0.0.1-SNAPSHOT
- 开发版本:1.0.0-SNAPSHOT
- 发布版本:1.0.0
版本迭代规则:
- 1.0.0 <> 1.0.1:兼容
- 1.0.0 <> 1.1.0:基本兼容
- 1.0.0 <> 2.0.0:不兼容
变更日志
请查阅 CHANGELOG.md
