TDialog
前言
文章代码示例已放到 Github 上了,有需要的朋友可以去看下TDialog,欢迎 star 和 fork,项目会一直维护,有疑问可以提 Issues 或留言.
文章目录
- TDialog 框架的由来
- 框架使用解析
- 框架原理解析
正文开始前先来一波效果图

一.TDialog 的由来
所有框架的由来都是为了更方便,更高效的解决问题,TDialog 也一样,是为了在项目中更高效的实现项目的弹窗效果
TDialog 是继承自 DialogFragment 进行封装的,大部分开发者在实现弹窗效果的时候,会首选系统提供的 AlertDialog; 但是使用系统的 Dialog 在某些情况下会出现问题,最常见的场景是当手机屏幕旋转时 Dialog 弹窗会消失,并抛出一个系统,这个异常不会导致异常崩溃,因为 Google 开发者知道这个问题,并进行了处理. Dialog 使用起来其实更简单,但是 Google 却是推荐尽量使用 DialogFragment.
1.DialogFragment 的优点
- DialogFragment 本身是 Fragment 的子类,有着和 Fragment 基本一样的生命周期,使用 DialogFragment 来管理对话框,当旋转屏幕和按下后退键的时候可以更好的管理其生命周期
- 在手机配置变化导致 Activity 需要重新创建时,例如旋转屏幕,基于 DialogFragment 的对话框将会由 FragmentManager 自动重建,然而基于 Dialog 实现的对话框却没有这样的能力
####使用 1.添加依赖 a. 在工程 build.gradle 文件 repositories 中添加
repositories {
...
jcenter()
}
b.在 model 下 build.gradle 文件添加
implementation 'com.timmy.tdialog:tdialog:2.1.1'
2.Activity 或者 Fragment 中使用
new TDialog.Builder(getSupportFragmentManager())
.setLayoutRes(R.layout.dialog_click) //设置弹窗展示的 xml 布局
// .setDialogView(view) //设置弹窗布局,直接传入 View
.setWidth(600) //设置弹窗宽度(px)
.setHeight(800) //设置弹窗高度(px)
.setScreenWidthAspect(this, 0.8f) //设置弹窗宽度(参数 aspect 为屏幕宽度比例 0 - 1f)
.setScreenHeightAspect(this, 0.3f) //设置弹窗高度(参数 aspect 为屏幕宽度比例 0 - 1f)
.setGravity(Gravity.CENTER) //设置弹窗展示位置
.setTag("DialogTest") //设置 Tag
.setDimAmount(0.6f) //设置弹窗背景透明度(0-1f)
.setCancelableOutside(true) //弹窗在界面外是否可以点击取消
.setDialogAnimationRes(R.style.animate_dialog) //设置弹窗动画
.setOnDismissListener(new DialogInterface.OnDismissListener() { //弹窗隐藏时回调方法
@Override
public void onDismiss(DialogInterface dialog) {
Toast.makeText(DiffentDialogActivity.this, "弹窗消失回调", Toast.LENGTH_SHORT).show();
}
})
.setOnBindViewListener(new OnBindViewListener() { //通过 BindViewHolder 拿到控件对象,进行修改
@Override
public void bindView(BindViewHolder bindViewHolder) {
bindViewHolder.setText(R.id.tv_content, "abcdef");
bindViewHolder.setText(R.id.tv_title, "我是 Title");
}
})
.addOnClickListener(R.id.btn_left, R.id.btn_right, R.id.tv_title) //添加进行点击控件的 id
.setOnViewClickListener(new OnViewClickListener() { //View 控件点击事件回调
@Override
public void onViewClick(BindViewHolder viewHolder, View view, TDialog tDialog) {
switch (view.getId()) {
case R.id.btn_left:
Toast.makeText(DiffentDialogActivity.this, "left clicked", Toast.LENGTH_SHORT).show();
break;
case R.id.btn_right:
Toast.makeText(DiffentDialogActivity.this, "right clicked", Toast.LENGTH_SHORT).show();
tDialog.dismiss();
break;
case R.id.tv_title:
Toast.makeText(DiffentDialogActivity.this, "title clicked", Toast.LENGTH_SHORT).show();
viewHolder.setText(R.id.tv_title, "Title 点击了");
break;
}
}
})
.setOnKeyListener(new DialogInterface.OnKeyListener() {
@Override
public boolean onKey(DialogInterface dialog, int keyCode, KeyEvent event) {
return false;
}
})
.create() //创建 TDialog
.show(); //展示
添加动画姿势
新建补间动画文件
enter.xml
<?xml version="1.0" encoding="utf-8"?>
<translate xmlns:android="http://schemas.android.com/apk/res/android"
android:duration="300"
android:fromYDelta="100%p"
android:toYDelta="0%p">
</translate>
exit.xml
<?xml version="1.0" encoding="utf-8"?>
<translate xmlns:android="http://schemas.android.com/apk/res/android"
android:duration="300"
android:fromYDelta="0%p"
android:toYDelta="100%p">
</translate>
style.xml 文件
<style name="animate_dialog">
<item name="android:windowEnterAnimation">@anim/enter</item>
<item name="android:windowExitAnimation">@anim/exit</item>
</style>
使用方法解析
TDialog 的实现原理和系统 Dialog 原理差不多,主要使用 Builder 设计模式实现 1.创建弹窗,传入 xml 布局文件或者传入 View 控件,且自己设置背景色,因为默认是透明背景色
new TDialog.Builder(getSupportFragmentManager())
.setLayoutRes(R.layout.dialog_click)
.setDialogView(view)
.create()
.show();
2.设置弹窗的宽高(如果不设置宽或者高,默认使用包裹内容的高度)
new TDialog.Builder(getSupportFragmentManager())
.setLayoutRes(R.layout.dialog_click)
.setWidth(600) //设置弹窗固定宽度(单位:px)
.setHeight(800)//设置弹窗固定高度
.setScreenWidthAspect(Activity.this,0.5f) //动态设置弹窗宽度为屏幕宽度百分比(取值 0-1f)
.setScreenHeightAspect(Activity.this,0.6f)//设置弹窗高度为屏幕高度百分比(取值 0-1f)
.create()
.show();
3.设置弹窗展示的位置
.setGravity(Gravity.CENTER)
其他位置有:Gravity.Bottom / Gravity.LEFT 等等和设置控件位置一样
4.设置弹窗背景色透明度(取值 0-1f,0 为全透明)
.setDimAmount(0.6f)
5.设置弹窗外部是否可以点击取消(默认可点击取消),和设置弹窗是否可以取消(默认可取消),弹窗隐藏时回调方法
.setCancelableOutside(true)
.setOnDismissListener(new DialogInterface.OnDismissListener() { //弹窗隐藏时回调方法
@Override
public void onDismiss(DialogInterface dialog) {
Toast.makeText(DiffentDialogActivity.this, "弹窗隐藏回调", Toast.LENGTH_SHORT).show();
}
})
6.当弹窗需要动态改变控件子 view 内容时,这里借鉴了 RecyclerView.Adapter 的设计思想,内部封装好一个 BindViewHolder
.setOnBindViewListener(new OnBindViewListener() {
@Override
public void bindView(BindViewHolder bindViewHolder) {
bindViewHolder.setText(R.id.tv_content, "abcdef");
bindViewHolder.setText(R.id.tv_title,"我是 Title");
}
})
7.监听弹窗子控件的点击事件,内部也是通过 BindViewHolder 实现 addOnClickListener(ids[])只需要将点击事件控件的 id 传入,并设置回调接口 setOnViewClickListener()
.addOnClickListener(R.id.btn_right, R.id.tv_title)
.setOnViewClickListener(new OnViewClickListener() {
@Override
public void onViewClick(BindViewHolder viewHolder,View view1, TDialog tDialog) {
switch (view1.getId()) {
case R.id.btn_right:
Toast.makeText(DialogEncapActivity.this, "btn_right", Toast.LENGTH_SHORT).show();
tDialog.dismiss();
break;
case R.id.tv_title:
Toast.makeText(DialogEncapActivity.this, "tv_title", Toast.LENGTH_SHORT).show();
break;
}
}
})
8.设置弹窗动画
.setDialogAnimationRes(R.style.animate_dialog)
9.监听返回键点击事件,需配合 setCancelableOutside(false)方法一起使用
.setOnKeyListener(new DialogInterface.OnKeyListener() {
@Override
public boolean onKey(DialogInterface dialog, int keyCode, KeyEvent event) {
if (keyCode == KeyEvent.KEYCODE_BACK) {
Toast.makeText(DiffentDialogActivity.this, "返回健无效,请强制升级后使用", Toast.LENGTH_SHORT).show();
return true;
}
return false; //默认返回值
}
})
a.列表弹窗-使用 TListDialog,TListDialog 继承自 TDialog,可以使用父类所有的方法,并且扩展列表数据展示丰富 setAdapter()和 item 点击事件回调方法 setOnAdapterItemClickListener()
new TListDialog.Builder(getSupportFragmentManager())
.setHeight(600)
.setScreenWidthAspect(this, 0.8f)
.setGravity(Gravity.CENTER)
.setAdapter(new TBaseAdapter<String>(R.layout.item_simple_text, Arrays.asList(data)) {
@Override
protected void onBind(BindViewHolder holder, int position, String s) {
holder.setText(R.id.tv, s);
}
})
.setOnAdapterItemClickListener(new TBaseAdapter.OnAdapterItemClickListener<String>() {
@Override
public void onItemClick(BindViewHolder holder, int position, String s, TDialog tDialog) {
Toast.makeText(DiffentDialogActivity.this, "click:" + s, Toast.LENGTH_SHORT).show();
tDialog.dismiss();
}
})
.create()
.show();
列表弹窗
为了方便使用:
- 不用传入 layoutRes 布局文件,TDialog 内部设置了一个默认的 RecyclerView 布局,且 RecyclerView 的控件 id 为 recycler_view,背景为#ffffff
- setAdapter(Adapter),设置 recyclerview 的 adapter,为了封装 Adapter 的 item 点击事件,传入的 adapter 需要为 TBaseAdapter 的实现类
- setOnAdapterItemClickListener(),设置 adapter 的点击事件
<?xml version="1.0" encoding="utf-8"?>
<android.support.v7.widget.RecyclerView
xmlns:android="http://schemas.android.com/apk/res/android"
android:id="@+id/recycler_view"
android:layout_width="match_parent"
android:layout_height="wrap_content"
android:background="#ffffff"
android:orientation="vertical" />
TBaseAdapter 实现:需要使用者传入 item 的 xml 布局,和 List 数据
public abstract class TBaseAdapter<T> extends RecyclerView.Adapter<BindViewHolder> {
private final int layoutRes;
private List<T> datas;
private OnAdapterItemClickListener adapterItemClickListener;
private TDialog dialog;
protected abstract void onBind(BindViewHolder holder, int position, T t);
public TBaseAdapter(@LayoutRes int layoutRes, List<T> datas) {
this.layoutRes = layoutRes;
this.datas = datas;
}
@Override
public BindViewHolder onCreateViewHolder(ViewGroup parent, int viewType) {
return new BindViewHolder(LayoutInflater.from(parent.getContext()).inflate(layoutRes, parent, false));
}
@Override
public void onBindViewHolder(final BindViewHolder holder, final int position) {
onBind(holder, position, datas.get(position));
holder.itemView.setOnClickListener(new View.OnClickListener() {
@Override
public void onClick(View v) {
adapterItemClickListener.onItemClick(holder, position, datas.get(position), dialog);
}
});
}
@Override
public int getItemCount() {
return datas.size();
}
public void setTDialog(TDialog tDialog) {
this.dialog = tDialog;
}
public interface OnAdapterItemClickListener<T> {
void onItemClick(BindViewHolder holder, int position, T t, TDialog tDialog);
}
public void setOnAdapterItemClickListener(OnAdapterItemClickListener listener) {
this.adapterItemClickListener = listener;
}
}
如果使用者需要使用自己的列表布局时,可以使用 setListLayoutRes(layotuRes,LayoutManager)方法设置 xml 布局和布局管理器 LayoutManager,切记 xml 布局中的 RecyclerView 的 id 必须设置为 recycler_view(如效果图中的分享弹窗)
//底部分享
public void shareDialog(View view) {
new TListDialog.Builder(getSupportFragmentManager())
.setListLayoutRes(R.layout.dialog_share_recycler, LinearLayoutManager.HORIZONTAL)
.setScreenWidthAspect(this, 1.0f)
.setGravity(Gravity.BOTTOM)
.setAdapter(new TBaseAdapter<String>(R.layout.item_share, Arrays.asList(sharePlatform)) {
@Override
protected void onBind(BindViewHolder holder, int position, String s) {
holder.setText(R.id.tv, s);
}
})
.setOnAdapterItemClickListener(new TBaseAdapter.OnAdapterItemClickListener<String>() {
@Override
public void onItemClick(BindViewHolder holder, int position, String item, TDialog tDialog) {
Toast.makeText(DiffentDialogActivity.this, item, Toast.LENGTH_SHORT).show();
tDialog.dismiss();
}
})
.create()
.show();
}
自定义列表布局
<?xml version="1.0" encoding="utf-8"?>
<android.support.constraint.ConstraintLayout xmlns:android="http://schemas.android.com/apk/res/android"
xmlns:app="http://schemas.android.com/apk/res-auto"
xmlns:tools="http://schemas.android.com/tools"
android:layout_width="match_parent"
android:layout_height="match_parent"
android:background="#242424">
<TextView
android:id="@+id/textView3"
android:layout_width="0dp"
android:layout_height="50dp"
android:gravity="center"
android:text="分享到"
android:textColor="@color/white"
app:layout_constraintEnd_toEndOf="parent"
app:layout_constraintStart_toStartOf="parent"
app:layout_constraintTop_toTopOf="parent" />
<android.support.v7.widget.RecyclerView
android:id="@+id/recycler_view"
android:layout_width="0dp"
android:layout_height="wrap_content"
app:layout_constraintEnd_toEndOf="parent"
app:layout_constraintStart_toStartOf="parent"
app:layout_constraintTop_toBottomOf="@+id/textView3" />
</android.support.constraint.ConstraintLayout>
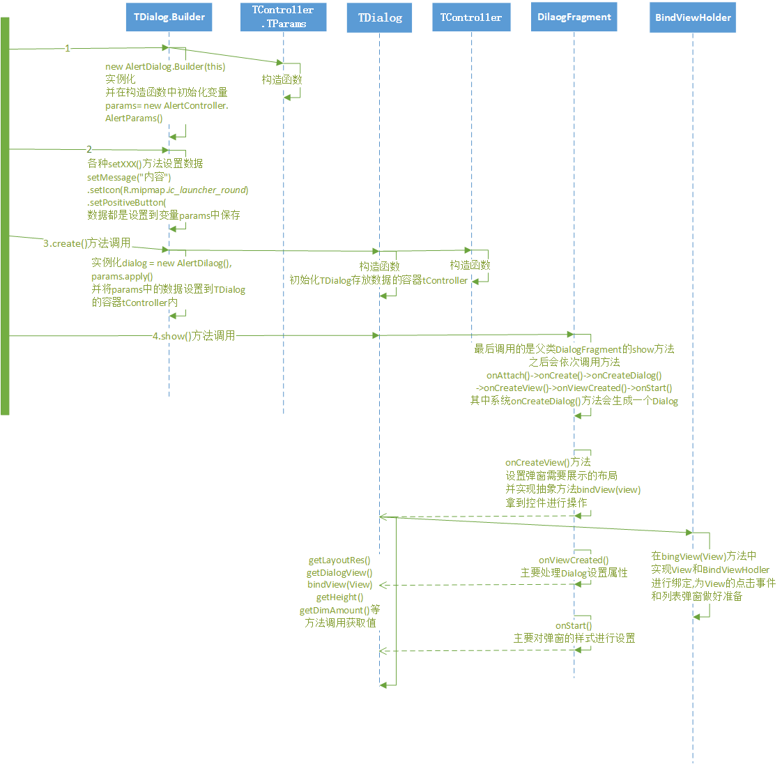
框架原理解析
TDialog 的实现原理主要分为三步
- 实例化 TDialog.Builer 对象 builder,然后调用各种 setXXX()方法设置数据,设置的数据都保存在 TController.TParams 实例中
- create()方法调用后才会实例化 TDialog 对象,并将 TController.TParams 中设置的数据传递到 TDialog 的属性 TController 对象中
- show()方法调用显示弹窗
- UML 调用时序图

项目 github 地址:https://github.com/Timmy-zzh/TDialog
版本历史
2.1.1 版本:
添加返回键事件监听
show()方法添加容错处理
2.0.0 版本:
添加弹窗动画
修复 show()方法调用时 bug
去除 setCancelable()方法
1.3.1 版本:
添加弹窗隐藏时回调监听方法:setOnDismissListener()
1.3.0 版本:
处理 setCancelable()方法,禁止弹窗点击取消
弹窗内容直接传入 View: setDialogView()
1.2.0 版本:
分离出列表弹窗 TListDialog
解决弹窗按 Home 键时出现的 bug
1.1.0 版本: 添加点击事件封装回调方法
addOnClickListener()
setOnViewClickListener()
1.0.0 版本: 弹窗实现基本功能
OnBindViewListener
